Zum Inhalt springen
Der Einsatz von Aktivierungskonzepten in Pflegeheimen bei älteren und hochaltrigen Menschen mit Demenz
carelit_201809_4.jpg
carelit_201809_7.jpg
carelit_201809_10.jpg
carelit_201809_2.jpg
carelit_201809_5.jpg
carelit_201809_8.jpg
carelit_201809_11.jpg
carelit_201809_3.jpg
carelit_201809_6.jpg
carelit_201809_9.jpg

Der Einsatz von Aktivierungskonzepten in Pflegeheimen bei älteren und hochaltrigen Menschen mit Demenz

(0 Rezension)

Autor*innen: Prof. Dr. Ulrike Morgenstern, Prof. Dr. Bianca Seiler   |   Zeitschrift: Pflegewissenschaft, Hungen   |   Jahrgang: 23   |   Heft: 1   |   Seiten: 1 bis 1   |   Erscheinung: 02.01.2020   |   DOI: 10.3936/1716


Abstract

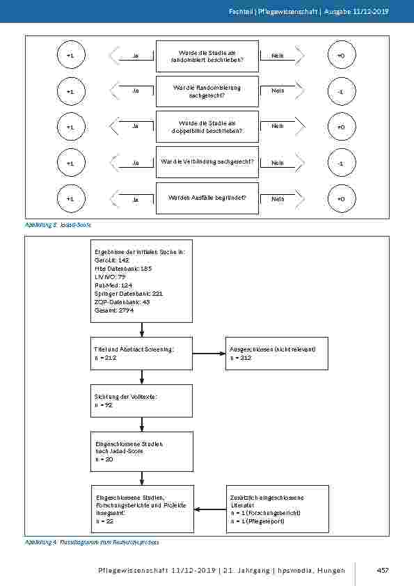
Der Anteil von älteren und hochbetagten Menschen mit Demenz in Pflegheimen steigt. Um Alltagskompetenz und Lebensqualität der Bewohner zu erhalten, werden evidenzbasierte aktivierende Konzepte benötigt. Die vorliegende Literaturstudie untersuchte, welche Konzepte zur primären und tertiären Prävention in Pflegeheimen angewendet werden. Die Ergebnisse zeigen, dass routinierte, niedrigschwellige und standardisierte Aktivierungskonzepte erfolgreich waren, insbesondere, wenn sie interprofessionell eingesetzt wurden. Die heterogene Studienlage erlaubt keine Empfehlung zur evidenzbasierten Anwendung von Aktivierungskonzepten. Diskutiert wurde die interprofessionelle Aktivierung auf Grundlage des Brain-Gym®-Konzeptes.


Dieser Artikel ist mit einem Online-Abonnement via CareLit Complete sowie über die Rechercheoberfläche der Fachzeitschrift zugänglich.


PFLEGE STUDIE DEMENZ GERIATRIE TRAINING WIRKUNG HILFE ZEITSCHRIFT ERGOTHERAPIE
Preis
19,95 € 19,95 € (inkl. Steuern)
19,95 € (inkl. Steuern)

 Sichere Online-Zahlung
 Abo-Freischaltung sofort
 Jederzeit kündbar